欢迎进入淮海名医网淮海健康在线
您现在的位置是:淮海名医网 > 全网新闻 > 新闻资讯 > 【徐州医科大学附属医院】徐医附院新增4个省级区域医疗中心,总数增至9个
【徐州医科大学附属医院】徐医附院新增4个省级区域医疗中心,总数增至9个
信息来自:徐州健康网    发布时间:2026-01-23 08:25:00    阅读量:11478次
[摘要]:徐州健康:近日,江苏省卫生健康委员会发布《关于设置重症等7个专科省级区域医疗中心的通知》,公布江苏省第二批省级区域医疗中心名单,徐州医科大学附属医院新增4个,分别是:江苏省重症区

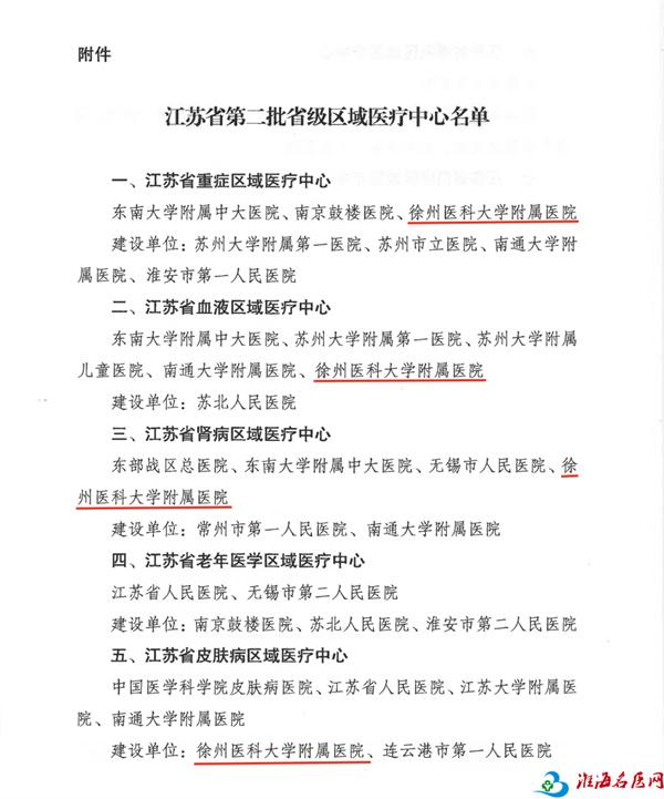
  近日,江苏省卫生健康委员会发布《关于设置重症等7个专科省级区域医疗中心的通知》,公布江苏省第二批省级区域医疗中心名单,徐州医科大学附属医院新增4个,分别是:

江苏省重症区域医疗中心

江苏省血液区域医疗中心

江苏省肾病区域医疗中心

江苏省皮肤病区域医疗中心建设单位

  至此,徐州医科大学附属医院省级区域医疗中心增至9个。第一批省级区域医疗中心分别是:

江苏省创伤区域医疗中心

江苏省心血管病区域医疗中心

江苏省神经疾病区域医疗中心

江苏省呼吸区域医疗中心建设单位

江苏省传染病区域医疗中心建设单位

  此次实现重大突破,依托的是医院深厚的学科积淀、领先的诊疗技术、强劲的区域辐射能力,充分彰显医院的核心竞争力与区域引领地位。

  徐医附院将始终坚守公益性办院初心,锚定高水平研究型医院建设目标,以省级区域医疗中心建设为重要抓手,持续推进“五中心一高地”建设,为广大人民群众提供更优质、高效、温暖的健康服务,为推动卫生健康事业高质量发展注入更强动力、作出更大贡献。

策划:党委宣传部

供稿:医务处 刘筱 何翔

编辑:刘启睿

责任编审:裴争争

来源:徐州医科大学附属医院


扫一扫,分享本页